做为中国最多的群体之一,我们深有体会,中小企业在发展过程中,会遇到很多成长问题,资金是所有中小企业发展过程中遇到的共同问题,对一家中小企业,前期最大的成本有两部分,一是租金成本,二是人员成本,租金成本一般比较固定,人员成本比较灵活,如何控制好人员成本,这是每一位企业负责人都需要考虑的问题,企业是需要什么样人才都招,还是只招自己核心业务需要的人才,根据这么多年服务企业的经验,以及自己经营企业的一些心得,我们发现一家企业只需要专注于自己的核心业务开发及管理,与核心业务相关的周边生态都可以外包出去,如果每件事都需要企业自己来做,就会淡化我们对核心业务的专业注力,所以有些工作我们只要给到标准,给到要求,给到目标,让那些专业的企业来帮助我们执行可能会更有效果。这样虽然面对众多企业的竞争,我们因外包了大部分不是我们的核心业务,所以就可以轻装上阵,快速前行,心无旁骛。
艾锑无限是一家IT服务公司,我们一直专注于如何透过IT信息化的方案来支持企业的发展与管理,更多的时候我们与IT的硬件软件打交道,深深感觉无论什么样的硬件或者什么样的软件都在传递一些人的信息,这些软硬件都是这些人有了一些想法从而就有了这些产品,当人们理解这些产品的时候也就理解创造这些产品人的想法,从而用这些想法或领悟为自己工作和生活带来更多的便利和价值。那最重要的是我们要领悟这些产品传递的信息,如果只是在初级层面上做文章,有可能不能带来价值,还会带来麻烦,就像给你一架飞机,如果你没有驾驭它的能力和领悟到它的价值那就是灾难。所以生活中我们离不开那些智慧的人,那些导师,那些教练,那些专业人士,因为有他们我们会更清晰知道我们在做什么,我们在选择什么,什么是我们想要的价值,什么是我们追求的人生。
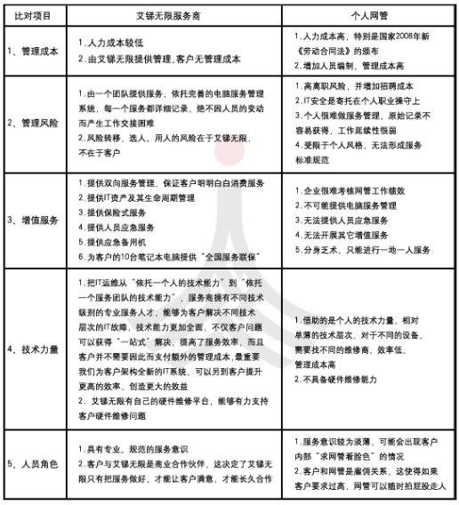
做为一名专业IT服务人士,更想另到我们服务的中小企业能提升更高的效率,并为他们创造更大的价值,所以我们为大家做了一个表格,对于中小企业发展过程中有些人员可以不用自己来聘,这些不属于自己核心业务的部门都可以外包出去,从而另到自己能专注自己的核心业务。这样无论是银行钱荒,还是企业钱紧,都可以有信心,有勇气度过难关,因为在这条路上,你们不是一个人前行,还有我们,我们是一起的,我们会在这条路上与你们一起并肩战斗,实现我们的使命,实现我们的价值。


透过上图分析,可以看到的是价值是来自于当下的决定,当下的选择,一个正确的决定或选择,会让企业受益,会让企业的人受益,会让社会受益。
相关文章